下载APP
收藏本站
帮助中心
天天打卡
风格切换
切换到宽版
账号
自动登录
找回密码
密码
登录
注册
微信登录,快人一步
只需一步,快速开始
快捷导航
感染网
门户
Portal
论坛
BBS
头条
圈子
Group
问答中心
活动商城
@资料库
@VIP专区
#全民话题
AI文库
AI聊天
积分商城
积分捐助
课件库
法规库
视频库
工具箱
新媒体联盟
专家笔记区
专题见稿区
专题专栏区
AI问答专区
活动中心
积分商城
感控书城
技能提升
直播回放
2025年会
法规文库
专家笔记
音视频库
指标解读
感术行动
更多专栏
绑定微信
官方微信
医考圈
绑定手机
官方微博
实名认证
自编书库
论坛公告
发展历程
关于我们
搜索
搜索
热搜:
感术行动
规率行动
送检率
规范解读
口腔科
邻苯二甲醛
隔离标识
水处理
手卫生
手术室
多重耐药菌
计划
法规
本版
用户
上海国际医院感染控制论坛
»
论坛
›
重点部门
›
血液透析室
›
关于碳酸氢盐浓缩物透析液的微生物监测 ...
返回列表
发新帖
查看:
116
|
回复:
2
[讨论]
关于碳酸氢盐浓缩物透析液的微生物监测
[复制链接]
石桥wshh1975
石桥wshh1975
当前离线
积分
9524
打卡等级:本地老炮
打卡总奖励:2616
最近打卡:2026-01-22 08:23:03
发表于 2026-1-9 10:30
|
显示全部楼层
|
阅读模式
马上注册登录,享用更多感控资源,助你轻松入门。
您需要
登录
才可以下载或查看,没有账号?
注册
|
×
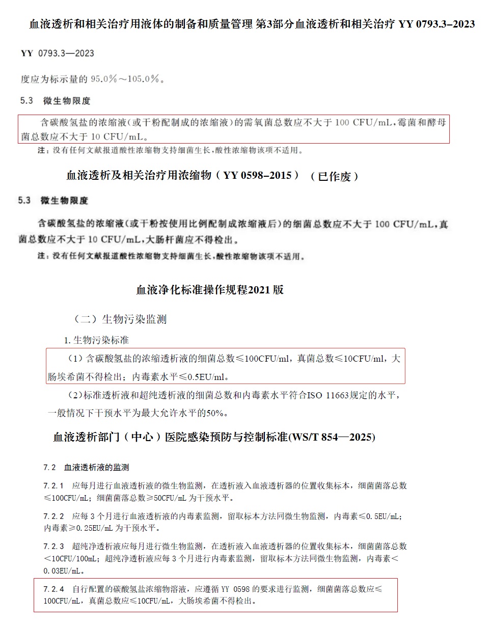
1.碳酸氢盐浓缩物的监测频率?
2.现行的规范标准有不一致之处,比如大肠埃希菌是否要监测?
3.如果要监测大肠埃希菌,监测方法是什么?肯定不能用R2A培养基吧?
回复
使用道具
举报
尘埃69
尘埃69
当前离线
积分
29230
打卡等级:本地老炮
打卡总奖励:2854
最近打卡:2026-01-22 08:15:43
发表于 2026-1-9 10:55
|
显示全部楼层
培养后,如果菌落50,我们会和微生物室沟通,他们先肉眼看,异常打个质谱看看什么菌?
回复
顶
踩
使用道具
举报
wangjing7611
wangjing7611
当前离线
积分
855
打卡等级:热心大叔
打卡总奖励:1468
最近打卡:2026-01-20 10:05:46
发表于 2026-1-15 08:43
|
显示全部楼层
血液透析部门(中心)医院感染预防与控制标准中,WS/T854,7.2.4中明确说自行配置的碳酸氢盐浓缩物溶液,应遵循YY 0598进行监测,那意思成品液可以不用监测吗?求指导。
回复
顶
踩
使用道具
举报
返回列表
发新帖
高级模式
B
Color
Image
Link
Quote
Code
Smilies
您需要登录后才可以回帖
登录
|
注册
|
本版积分规则
发表回复
回帖并转播
回帖后跳转到最后一页
关闭
站长推荐
/1
医院环境表面消毒,消毒湿巾能否取代传统抹布?
消毒是切断传染病传播途径的重要方式之一,是医院感染防控的关键环节
查看 »
Copyright © 2007-2025
上海国际医院感染控制论坛(SIFIC)
(https://bbs.sific.com.cn/) 版权所有 All Rights Reserved.
E-mail:sific2007@163.com QQ:2420400092(小小牧童)
Powered by
Discuz!
X3.5 技术支持:
上海莫畏信息科技有限公司
|
沪ICP备16047626号-1
快速回复
返回顶部
返回列表