找回密码
 注册

微信登录,快人一步

QQ登录

只需一步,快速开始

查看: 870|回复: 41

[有理有据专栏] “有理有据”20、医院感染病例送检呼吸道病毒核酸检测是否纳入病原学统计?

 火.. [复制链接]
  • 打卡等级:本地老炮
  • 打卡总奖励:3673
  • 最近打卡:2026-01-22 07:46:06
发表于 2025-12-17 21:29 | 显示全部楼层 |阅读模式

马上注册登录,享用更多感控资源,助你轻松入门。

您需要 登录 才可以下载或查看,没有账号?注册 |

×
本帖最后由 吴晓梅 于 2025-12-25 08:41 编辑

叮咚:又到了每周四的“有理有据”专栏啦~~
   感控工作难的不是缺乏《规范》的指导、恰恰相反是因为《规范》太多、甚至有些相互“打架”不知如何参照执行。
   怎么办?
   即日起,论坛将开设“有理有据”感控问题讨论专场,每一期将会抛出一个临床实践中的感控问题与大家探讨,希望通过讨论,解决困惑、拓宽视野,科学规范的开展感控管理工作。
   本专栏由禅静思语、吴晓梅、谷子三位版主负责,凡是参与讨论并有实质性回复内容的跟帖可以获得2~5个金币奖励哦。
   送人玫瑰、手留余香,周四有约,我们期待您的独到见解和不同观点。


本期我们要讨论的话题是:医院感染病例送检呼吸道病毒核酸检测是否纳入病原学统计?
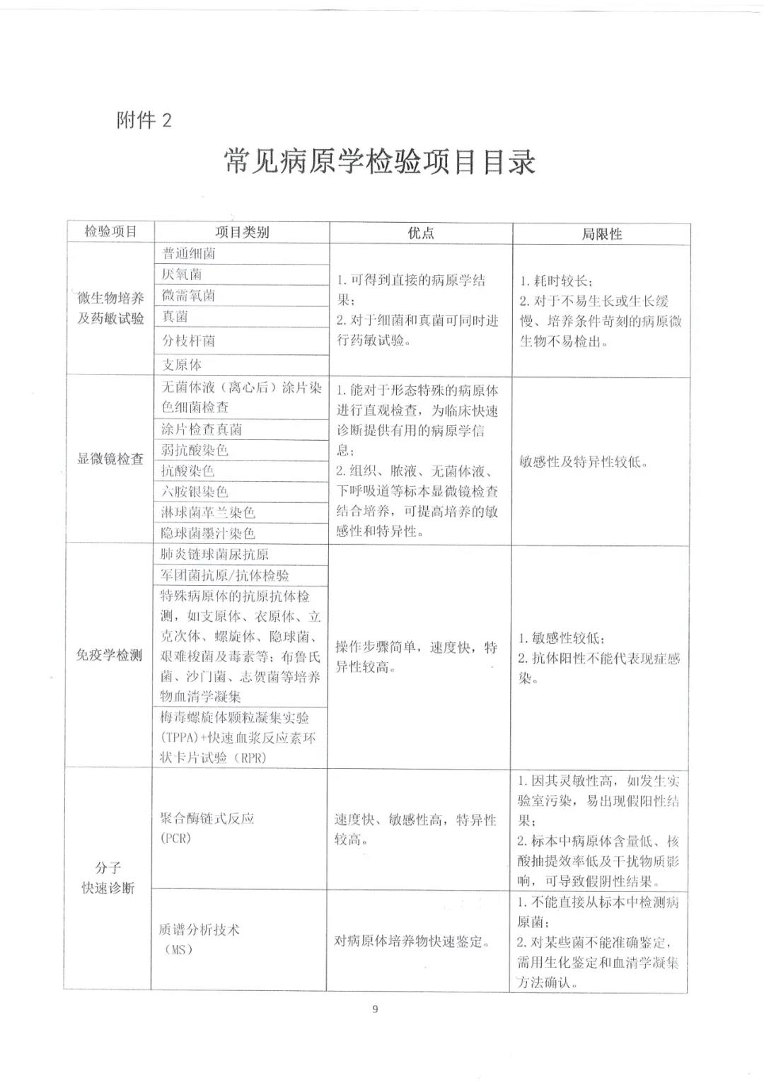
医院感染诊断相关病原学送检,指住院期间开具《常见病原学检验相关项目目录》中微生物培养及药敏试验、显微镜检查、免疫学检测以及分子快速诊断检验项目并完成标本采集。有这样一个临床实际的案例:
住院期间发生了医院感染,诊断“上呼吸道感染。医生医嘱送检咽拭子,检测甲乙流和新冠病毒核酸检测,检测结果阴性。给予抗菌药物治疗。
该患者“呼吸道病毒核酸检测是否纳入“病原学送检”呢?
请讨论。
往期精彩回顾:
有理有据”1、外科洗手是否一定要刷手?https://bbs.sific.com.cn/forum.php?mod=viewthread&tid=284577
“有理有据”2、基孔肯雅热需要“防蚊标识?https://bbs.sific.com.cn/forum.php?mod=viewthread&tid=284884
“有理有据”3、新建手术室的手术床头是朝门口好还是朝门内好?https://bbs.sific.com.cn/forum.php?mod=viewthread&tid=284932
“有理有据”4、超声介入室需要外科手消毒吗?https://bbs.sific.com.cn/forum.php?mod=viewthread&tid=285233
“有理有据”5、利器盒也要3/4满才能打包吗?https://bbs.sific.com.cn/forum.php?mod=viewthread&tid=285373
“有理有据”6:医疗器械院感科需要索证吗?https://bbs.sific.com.cn/forum.php?mod=viewthread&tid=285615
“有理有据“7、复用器械(非管腔类)使用科室现场预处理是否可以用自来水冲?https://bbs.sific.com.cn/forum.php?mod=viewthread&tid=285748
“有理有据“8、检验科临检大厅需要空气消毒吗?https://bbs.sific.com.cn/forum.php?mod=viewthread&tid=285843
“有理有据”9、可以把当天手术的无菌包都放在手术间内吗?https://bbs.sific.com.cn/forum.php?mod=viewthread&tid=286038
“有理有据”10、经血传播疾病需要采取接触隔离吗?https://bbs.sific.com.cn/forum.php?mod=viewthread&tid=286065
“有理有据”11、医疗废物专用包装袋/容器可以用作它用吗?https://bbs.sific.com.cn/forum.php?mod=viewthread&tid=286229
“有理有据”12、荧光标记是否能够真正检验环境清洁与消毒的问题?https://bbs.sific.com.cn/forum.php?mod=viewthread&tid=286282
“有理有据”13、膀胱造瘘出现尿路感染算不算CAUTI?https://bbs.sific.com.cn/forum.php?mod=viewthread&tid=286496
“有理有据”14、介入手术医生的铅帽怎么戴?https://bbs.sific.com.cn/forum.php?mod=viewthread&tid=286655
“有理有据”15、呼吸机相关肺炎的机械通气时间https://bbs.sific.com.cn/forum.php?mod=viewthread&tid=286786
“有理有据”16、使用中皮肤黏膜消毒剂检测标准https://bbs.sific.com.cn/forum.php?mod=viewthread&tid=286935
“有理有据”17、输血冰箱有必要每月做空气监测么?https://bbs.sific.com.cn/forum.php?mod=viewthread&tid=287081
“有理有据”18、ATP荧光检测用于环境消毒质量评价的必要性?https://bbs.sific.com.cn/forum.php?mod=viewthread&tid=287207
“有理有据”19、感染性疾病科(发热门诊)空气监测的必要性?https://bbs.SIFIC.com.cn/forum.php?mod=viewthread&tid=287353




回复

使用道具 举报

  • 打卡等级:本地老炮
  • 打卡总奖励:2519
  • 最近打卡:2026-01-21 07:56:35
发表于 2025-12-18 07:56 | 显示全部楼层
我们医院如果诊断是上感的就算,不然上感还能做什么检测呢?难道做血培养吗?

评分

参与人数 1金币 +2 收起 理由
禅静思语 + 2 活动奖励

查看全部评分

回复

使用道具 举报

发表于 2025-12-18 08:06 | 显示全部楼层
我们与检验科沟通,呼吸道合胞病毒属于分子快速诊断项目,计算为病原学送检

评分

参与人数 1金币 +2 收起 理由
禅静思语 + 2 赞一个!

查看全部评分

回复

使用道具 举报

  • 打卡等级:热心大叔
  • 打卡总奖励:1158
  • 最近打卡:2026-01-22 07:47:54
发表于 2025-12-18 08:08 | 显示全部楼层
算啊,特殊病原体抗原抗体检测应当算的

评分

参与人数 1金币 +2 收起 理由
禅静思语 + 2 活动奖励

查看全部评分

回复

使用道具 举报

  • 打卡等级:热心大叔
  • 打卡总奖励:1158
  • 最近打卡:2026-01-22 07:47:54
发表于 2025-12-18 08:11 | 显示全部楼层
算啊,特殊病原体抗原抗体检测应当算的

评分

参与人数 1金币 +2 收起 理由
禅静思语 + 2 活动奖励

查看全部评分

回复

使用道具 举报

  • 打卡等级:常驻代表
  • 打卡总奖励:411
  • 最近打卡:2026-01-22 08:14:53
发表于 2025-12-18 08:11 | 显示全部楼层
呼吸道病原体的检测应该统计在内

评分

参与人数 1金币 +2 收起 理由
禅静思语 + 2 活动奖励

查看全部评分

回复

使用道具 举报

  • 打卡等级:即来则安
  • 打卡总奖励:192
  • 最近打卡:2026-01-22 10:12:32
发表于 2025-12-18 08:14 | 显示全部楼层
最新标准好像把病毒检测也纳入到院感检测中了

评分

参与人数 1金币 +2 收起 理由
禅静思语 + 2 活动奖励

查看全部评分

回复

使用道具 举报

  • 打卡等级:热心大叔
  • 打卡总奖励:1014
  • 最近打卡:2026-01-22 08:03:53
发表于 2025-12-18 08:46 | 显示全部楼层
呼吸道病毒核酸检测我们医院纳入“病原学送检”

评分

参与人数 1金币 +2 收起 理由
禅静思语 + 2 活动奖励

查看全部评分

回复

使用道具 举报

  • 打卡等级:初来乍到
  • 打卡总奖励:19
  • 最近打卡:2025-09-17 07:54:35
发表于 2025-12-18 08:47 | 显示全部楼层
纳入,确诊为医院呼吸道感染,核酸检出流感、呼吸道合胞病毒等病原体,契合医院感染病原学诊断免疫血清学、分子诊断的判定依据。

评分

参与人数 1金币 +2 收起 理由
禅静思语 + 2 活动奖励

查看全部评分

回复

使用道具 举报

  • 打卡等级:热心大叔
  • 打卡总奖励:753
  • 最近打卡:2026-01-22 15:08:17
发表于 2025-12-18 11:47 | 显示全部楼层
纳入,不然还能做什么检验项目呢?

评分

参与人数 1金币 +12 收起 理由
禅静思语 + 12 活动奖励

查看全部评分

回复

使用道具 举报

  • 打卡等级:常驻代表
  • 打卡总奖励:404
  • 最近打卡:2026-01-22 09:17:12
发表于 2025-12-18 12:03 | 显示全部楼层
本帖最后由 天儿1 于 2025-12-18 12:05 编辑

个人理解:纳不纳入病原学送检管理,关键看制定者需求,如果想单纯提升临床送检意识,那就算进去,如果是为了规范临床抗菌药物使用,那就不纳入,个人认为都可以,因为具体送病毒检测还是细菌检测,还是都需要送,医师根据临床症状应该具备一定判断能力,送检最终目的应该是规范诊疗。
回复 2 0

使用道具 举报

  • 打卡等级:热心大叔
  • 打卡总奖励:1158
  • 最近打卡:2026-01-22 07:47:54
发表于 2025-12-18 14:19 | 显示全部楼层
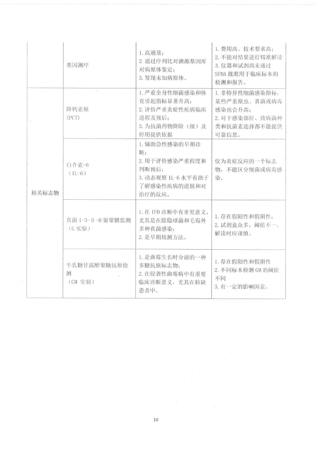
上午忙忘记传文件了,看这文件里的项目,应该算的
9.jpg
10.jpg

提高住院患者抗菌药物治疗前病原学送检率专项行动指导意见.pdf

1.34 MB, 下载次数: 14, 下载积分: 金币 -2 枚

回复

使用道具 举报

  • 打卡等级:常驻代表
  • 打卡总奖励:366
  • 最近打卡:2026-01-22 08:41:28
发表于 2025-12-19 13:59 | 显示全部楼层
我们是纳入病原学送检
回复

使用道具 举报

  • 打卡等级:小镇青年
  • 打卡总奖励:271
  • 最近打卡:2026-01-22 14:47:05
发表于 2025-12-19 16:14 | 显示全部楼层
我们医院呼吸道六项检测(包括甲流、乙流、呼吸道合胞病毒、腺病毒、人鼻病毒、肺炎支原体),也纳入病原学检测的统计。
回复

使用道具 举报

  • 打卡等级:热心大叔
  • 打卡总奖励:2146
  • 最近打卡:2026-01-22 14:47:19
发表于 2025-12-22 16:00 | 显示全部楼层
我们是纳入病原学检测的。
回复

使用道具 举报

  • 打卡等级:无名新人
  • 打卡总奖励:8
  • 最近打卡:2025-11-07 11:14:59
发表于 2025-12-22 16:29 | 显示全部楼层
我们是纳入病原学检测的
回复

使用道具 举报

  • 打卡等级:热心大叔
  • 打卡总奖励:2079
  • 最近打卡:2026-01-22 08:12:07
发表于 2025-12-23 09:34 | 显示全部楼层
我们医院也是纳入病原学检测的
回复

使用道具 举报

发表于 2025-12-23 16:03 | 显示全部楼层
既往的工作中,一直是把呼吸道病毒核酸检测纳入病原学统计,前段时间和我院检验科主任探讨,说把这个检验方法算血清学范畴是比较合理的。
回复

使用道具 举报

  • 打卡等级:本地老炮
  • 打卡总奖励:2177
  • 最近打卡:2026-01-22 09:58:53
发表于 2025-12-24 10:16 | 显示全部楼层
我们反馈送检率低的科室数据后发现有些患者确实送检了呼吸道病毒核酸检测或其他呼吸道检测,也对信息系统进行了优化 目前纳入了送检项目里  
回复

使用道具 举报

  • 打卡等级:本地老炮
  • 打卡总奖励:4041
  • 最近打卡:2026-01-22 08:32:29
发表于 2025-12-25 15:39 | 显示全部楼层
我们医院感染病例送检呼吸道病毒核酸检测是纳入病原学统计的
回复

使用道具 举报

您需要登录后才可以回帖 登录 | 注册 |

本版积分规则

关闭

站长推荐上一条 /1 下一条

快速回复 返回顶部 返回列表