下载APP
收藏本站
帮助中心
天天打卡
风格切换
切换到宽版
账号
自动登录
找回密码
密码
登录
注册
微信登录,快人一步
只需一步,快速开始
快捷导航
感染网
门户
Portal
论坛
BBS
头条
圈子
Group
问答中心
活动商城
@资料库
@VIP专区
#全民话题
AI文库
AI聊天
活动中心
积分商城
积分捐助
课件库
法规库
视频库
工具箱
新媒体联盟
专家笔记区
专题见稿区
专题专栏区
活动中心
积分商城
感控书城
技能提升
直播回放
2025年会
法规文库
专家笔记
音视频库
指标解读
感术行动
更多专栏
绑定微信
官方微信
医考圈
绑定手机
官方微博
实名认证
自编书库
论坛公告
发展历程
关于我们
搜索
搜索
热搜:
感术行动
规率行动
送检率
规范解读
口腔科
邻苯二甲醛
隔离标识
水处理
手卫生
手术室
多重耐药菌
计划
法规
本版
用户
上海国际医院感染控制论坛
»
论坛
›
感控资料库
›
规章制度和SOP
›
医疗废物泄漏、流失、扩散等意外事故处置标准操作规程 ...
返回列表
发新帖
查看:
122
|
回复:
2
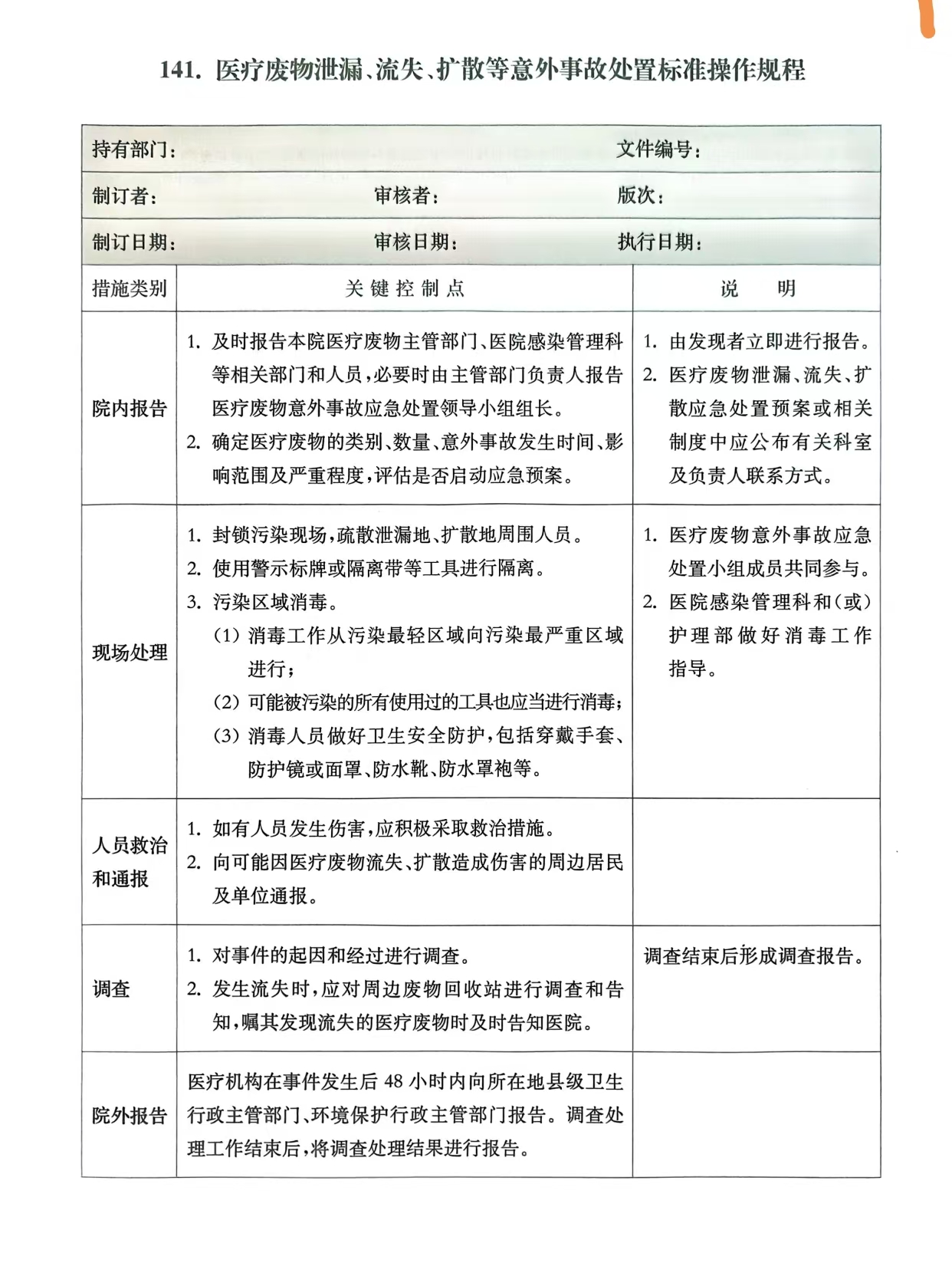
医疗废物泄漏、流失、扩散等意外事故处置标准操作规程
荐
[复制链接]
侯感控小筑
侯感控小筑
当前离线
积分
1480
打卡等级:热心大叔
打卡总奖励:1320
最近打卡:2025-12-12 06:10:26
发表于 2025-12-2 15:27
|
显示全部楼层
|
阅读模式
马上注册登录,享用更多感控资源,助你轻松入门。
您需要
登录
才可以下载或查看,没有账号?
注册
|
×
本帖最后由 wuxing718 于 2025-12-3 08:25 编辑
来源《医院感染预防与控制标准操作规程(第2版)》
评分
参与人数
1
金币
+2
收起
理由
冯考必过
+ 2
赞一个!
查看全部评分
回复
使用道具
举报
冯考必过
冯考必过
当前离线
积分
407
打卡等级:常驻代表
打卡总奖励:326
最近打卡:2025-12-12 08:21:05
发表于 2025-12-2 16:08
|
显示全部楼层
已学习
回复
使用道具
举报
wuxing718
wuxing718
当前离线
积分
6182
打卡等级:本地老炮
打卡总奖励:3618
最近打卡:2025-12-12 07:04:19
发表于 2025-12-3 08:26
|
显示全部楼层
进行应急演练可以参考
回复
顶
踩
使用道具
举报
还有一些帖子被系统自动隐藏,点此展开
返回列表
发新帖
高级模式
B
Color
Image
Link
Quote
Code
Smilies
您需要登录后才可以回帖
登录
|
注册
|
本版积分规则
发表回复
回帖并转播
回帖后跳转到最后一页
关闭
站长推荐
/1
基层医疗机构的感控工作,是否允许差异化调整?
弹性调整vs刚性执行?基层感控的痛点难点,如何解决?
查看 »
Copyright © 2007-2025
上海国际医院感染控制论坛(SIFIC)
(https://bbs.sific.com.cn/) 版权所有 All Rights Reserved.
E-mail:sific2007@163.com QQ:2420400092(小小牧童)
Powered by
Discuz!
X3.5 技术支持:
上海莫畏信息科技有限公司
|
沪ICP备16047626号-1
快速回复
返回顶部
返回列表