找回密码
 注册

微信登录,快人一步

QQ登录

只需一步,快速开始

查看: 98|回复: 0

AI论文速递 | Adv Sci (IF=14.1) 医工融合:纳米颗粒+水凝胶系统=MRSA伤口感染克星

[复制链接]
  • 打卡等级:热心大叔
  • 打卡总奖励:1237
  • 最近打卡:2025-12-11 11:40:52
发表于 2025-12-1 15:04 | 显示全部楼层 |阅读模式

马上注册登录,享用更多感控资源,助你轻松入门。

您需要 登录 才可以下载或查看,没有账号?注册 |

×
本帖最后由 乐风 于 2025-12-1 15:04 编辑

论文标题SMart Nanoparticle-Hydrogel Hybrid System for Synergistic Eradication of Infection and Promotion of Wound Healing
作者 Hongping Wan, Huirong Tan, Xinghong Zhao
杂志Advanced Science
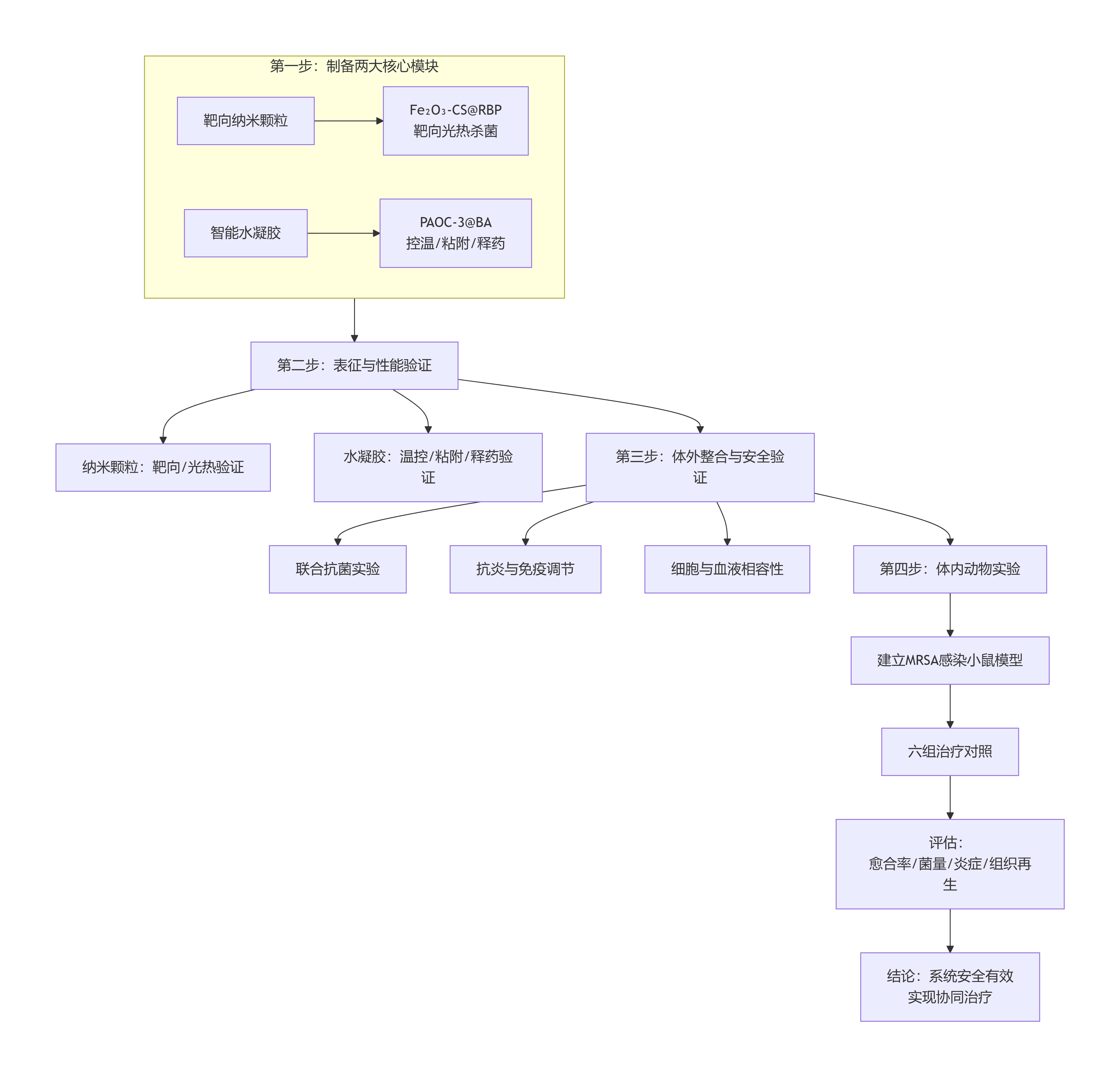
这篇发表于《Advanced Science》的研究文章核心在于开发了一种智能纳米颗粒-水凝胶混合系统,用于协同治疗金黄色葡萄球菌感染的伤口,该系统同时兼备靶向(RBP)、杀菌(光热)、控温(水凝胶相变)、促愈合(粘附与收缩)和抗炎(药物释放) 五大功能。对于我们而言,是一个极具前瞻性和启发性的“医工融合”典范。它不仅仅展示了一项新技术,更提供了一种解决临床棘手问题的新思维范式
一、这篇论文试图解决什么问题?
这篇论文旨在解决当前治疗细菌性皮肤伤口感染,尤其是耐甲氧西林金黄色葡萄球菌(MRSA)感染中面临的两个核心挑战:
  • 传统光热疗法(PTT)的局限性:常规PTT使用纳米材料在近红外光(NIR)照射下产热来杀菌。但它存在两大问题:
  • 缺乏靶向性:纳米颗粒无法区分细菌和健康组织,导致对正常细胞的“误伤”。
  • 温度控制困难:过度加热(通常>50°C)会灼伤健康组织,而加热不足(<45°C)则杀菌效果不佳。临床上精确控制温度非常困难。
  • 伤口愈合过程的复杂性:有效的伤口管理不仅仅是杀菌,还需要:
  • 促进伤口闭合:物理上拉拢伤口边缘。
  • 调控炎症反应:从促炎的M1型巨噬细胞向抗炎、促修复的M2型转化。
  • 支持组织再生:促进血管新生和胶原蛋白沉积。
总结:本研究试图开发一种智能、多功能的治疗系统,它不仅能精准、安全地杀灭细菌,还能主动创造有利于伤口愈合的微环境
、这篇论文的研究目的和创新点
研究目的
构建一个集成的“纳米颗粒-水凝胶”混合系统,实现对MRSA感染伤口的靶向杀菌、自控温光热治疗、物理闭合伤口和按需抗炎的协同治疗。
核心创新点
  • 细菌靶向性光热纳米颗粒
将源自噬菌体的受体结合蛋白(RBP) 修饰在Fe₂O₃纳米颗粒上,使其像“智能导弹”一样特异性识别并结合金黄色葡萄球菌,极大提高了杀菌的精准度。
  • 智能自调控温水凝胶
  • 水凝胶的浊点温度(Tcp) 被精确设计在≈47°C,处于理想的温和光热治疗窗口(45-50°C)。
  • 创新性的温度反馈机制:当纳米颗粒产热使系统温度达到Tcp时,水凝胶会发生相变,从透明变为不透明的白色,形成一个光散射屏障,自动阻挡后续的NIR光穿透,从而防止系统温度进一步升高,实现 “恒温”治疗
  • 多功能集成与协同作用
  • 一体化设计:该系统将靶向(RBP)、杀菌(光热)、控温(水凝胶相变)、促愈合(粘附与收缩)和抗炎(药物释放) 五大功能整合在一个平台中。
  • 热触发药物释放:水凝胶在热刺激下会发生收缩,同时将其内部负载的抗炎药黄芩素(BA) 挤压释放,实现了 “需要时才释放” 的智能给药模式。
、这篇论文用了哪些研究方法和实验设计?
研究分为两大模块的制备、表征与功能验证,最后进行体内外整合测试。
  • 材料合成与表征
  • 纳米颗粒(Fe₂O₃-CS@RBP):通过水热法合成Fe₂O₃核,用壳聚糖(CS)修饰后,通过Maleimide-PEG linker共价连接RBP。
  • 水凝胶(PAOC-3@BA):通过自由基聚合法制备,由NIPAM(温敏单元)、AMPS(调节Tcp)、壳寡糖(COS,增强粘附)和氧化透明质酸(OHA,形成网络)构成。
  • 功能验证实验
  • 靶向能力:使用共聚焦显微镜(CLSM)观察RBP修饰的纳米颗粒与S. aureus和E. coli的共定位情况,证明其特异性。
  • 光热性能:用NIR激光照射纳米颗粒悬浮液,用热成像仪记录升温曲线和光热转换效率,并考察循环稳定性。
  • 温控能力:将水凝胶覆盖在纳米颗粒溶液上,进行NIR照射,实时监测系统温度,验证其能否稳定在47°C左右。
  • 抗菌效果(体外):通过菌落形成单位计数、Live/Dead细菌染色,定量和定性地评估不同处理组对MRSA的杀灭效果。
  • 抗炎效果(体外):用水凝胶的浸提液处理经LPS诱导的巨噬细胞(RAW264.7),通过流式细胞术检测M1/M2表型标志物(CD86/CD206),并通过ELISA检测促炎因子(TNF-α, IL-6)和抗炎因子(IL-10, IL-4)的水平。
  • 体内动物实验
  • 小鼠感染模型:在ICR小鼠背部制造全层皮肤伤口并接种MRSA设置了6个组以对比不同功能的贡献。
  • 疗效评估:定期记录伤口面积、拍照、取组织进行:
  • 细菌负荷分析:计算伤口组织中的活菌数。
  • 组织学分析H&E染色(观察炎症和结构)、Masson染色(观察胶原沉积)。
  • 免疫组化/免疫荧光:检测CD31(血管标记)、CD86(M1)、CD206(M2)的表达。
  • 细胞因子检测ELISA检测伤口组织匀浆中的TNF-α和IL-10水平。
  • 生物安全性评估:通过溶血实验、细胞毒性实验(CCK-8法)和主要器官的组织学切片,评估系统的生物相容性。
这篇论文的主要结果和结论是什么?
主要结果
  • 纳米颗粒成功靶向并高效杀菌Fe₂O₃-CS@RBP能特异性结合S. aureus,在0.25 mg/mL的低浓度下,结合NIR照射可实现100%的杀菌率,而未修饰RBP的纳米颗粒效率不足45%。
  • 水凝胶实现精准温控PAOC-3水凝胶能将光热治疗系统的温度稳定维持在47.2–47.6°C,有效防止了过热(对照组可达60°C)。
  • 水凝胶具备优异辅助功能PAOC-3表现出最强的组织粘附力(1.25 kPa)和热诱导收缩行为,能主动拉拢伤口边缘。
  • 系统展现出卓越的体内疗效
  • 快速愈合Fe₂O₃-CS@RBP/PAOC-3@BA/NIR治疗组伤口在2天内几乎闭合,5天内愈合率达93%,显著优于其他各组。
  • 高效清创:治疗后2天,伤口细菌载量下降了7个数量级(即千万倍)。
  • 有效抗炎:伤口中促炎因子TNF-α水平最低,抗炎因子IL-10水平最高,且M2型巨噬细胞比例显著升高。
  • 促进组织再生:组织学显示该组新生血管最多,胶原沉积更丰富、排列更有序,上皮再生完全。
  • 系统具有高生物安全性:体外细胞实验显示>90%的细胞存活率,体内主要器官未见病理性损伤,无溶血现象。
核心结论
本研究成功开发了一种智能、多功能的纳米颗粒-水凝胶混合系统。该系统通过RBP介导的靶向作用和自调控温光热疗法,实现了对S. aureus的高效、安全清除;同时,借助水凝胶的强粘附性、热致收缩性和刺激响应性药物释放,协同促进了伤口闭合、炎症消退和组织再生。该集成策略为治疗耐药菌引起的皮肤感染提供了一个极具前景的新平台
有哪些潜在意义和未来工作方向?
潜在意义
  • 临床转化价值高:该系统为解决抗生素耐药性问题提供了有效的非抗生素替代方案,尤其适用于MRSA等耐药菌感染的治疗。
  • 推动智能医疗器械发展:其“自反馈、自调控”的设计理念为开发下一代智能响应型医用敷料和药物递送系统提供了新范式。
  • 平台技术可扩展性:该平台具有高度模块化特性。通过更换不同的靶向蛋白(RBP),可靶向其他病原体;通过加载不同的药物(如生长因子、其他抗生素),可治疗不同类型的伤口(如糖尿病足溃疡、烧伤感染)。
未来工作方向
  • 拓展抗菌谱:如论文在结论中所述,下一步需要构建多菌种混合感染模型(如同时包含S. aureus, E. coli, P. aeruginosa),以验证其广谱抗菌潜力,使其更贴近临床复杂的真实感染场景。
  • 优化与放大生产:探索该系统的规模化生产工艺,并对其长期生物安全性、体内降解性进行更全面的评估,为最终临床试验做准备。
  • 治疗参数优化:进一步优化NIR照射的功率、时间、频率等治疗参数,以实现最佳疗效和最小副作用。

技术路线图

技术路线图

技术路线图

技术路线图
回复

使用道具 举报

您需要登录后才可以回帖 登录 | 注册 |

本版积分规则

关闭

站长推荐上一条 /1 下一条

快速回复 返回顶部 返回列表